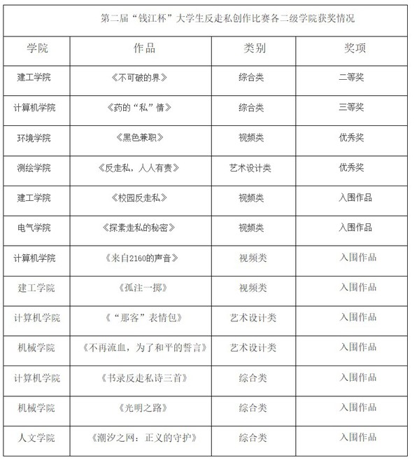
近日,第二届“钱江杯”大学生反走私创作比赛圆满落幕。学校积极组织参与反走私创作赛事,共提交56项作品,经专家初审、终审,365完美共获得二等奖1项,三等奖1项,优秀奖2项,入围作品9项,学校荣获创作比赛优秀组织奖,建工学院曹向荣老师和计算机学院喻成功老师获得创作比赛优秀指导教师。
此次“钱江杯”大学生反走私创作比赛由浙江省人民政府反走私办公室、浙江省教育厅高等教育处指导,由杭州市人民政府办公厅,杭州市教育局主办,杭州市政府反走私办公室和杭州师范大学美术学院协办。本届赛事共有作品3306件参赛,最终评选出视频类、艺术设计类、综合类获奖作品及入围作品575件(其中一等奖6件,二等奖16件,三等奖30件、优秀奖130件、入围作品393件)。
本次比赛中,365完美学子充分展示了扎实的专业功底和艺术创造力,进一步提升了青年学生的反走私法治意识,强化了青年学生的社会责任感。

